SERVO CV POUR ANTENNE LOOP MAGNETIQUE
par ON7NU
Le but de cet article n'est pas de décrire le montage complet d'une antenne magnétique dont on trouve suffisamment de description sur le Web.
-Voici un CV monté directement sur l'axe d'un servo-moteur pour modélisme.
L'asservissement permet de régler de façon précise l'accord de l'antenne sans passer en émission.Principe
Les armatures du condensateur sont
réalisées à l'aide de circuit
imprimé
double face pour l'armature mobile,
et simple
face pour les deux armatures fixes.
Le côté
cuivre est orienté vers l'intérieur, afin que
seul l'air soit utilisé
comme diélectrique.
Un petit fil court-circuite les deux faces du circuit
double face afin de réaliser une seule armature.

Les armatures fixes sont
attachéSes au moteur à l'aide
de deux tiges filetées de 3mm. L'espacement entre les
plaques est déterminé
par une épaisseur d'écrou.
La pratique m'a démontré que cet espacement
offre une isolation suffisante pour pouvoir travailler avec une
puissance de 100
W.
L'armature mobile est fixée sur l'axe à l'aide d'une
tige nylon livrée avec le servo, ainsi que la vis axiale.
Electronique
La surface des armatures, l'écartement de celle-ci et
l'électronique ci dessous, permet de couvrir sans
problèmes, la bande des 40
m. Pour une bande plus large,
il faudra peut être ajouter une paire
d'armature (à expérimenter).

Condensateur
fixe
Veiller à ce que aucun brin de masse ne soit
proéminent
afin de minimiser le pouvoir des pointes car il y a de la
haute tension
en ce point.
Le coax est tenu en place
par de la colle à chaud (pistolet). Prévoir une
longueur plus élevée que necéssaire
afin de pouvoir réduire par la suite.
L'autre extrémité du coax est
dénudée et connectée en
parallèle sur le condensateur variable.
Réglage
- Régler l'émetteur sur 7,99MHz.
- Couper le coax bobiné afin d'obtenir le bon R.O.S. la valeur de la capacité fixe est alors déterminée.
- Régler l'émetteur sur 7,01 MHz et tourner P1 afin de vérifier si le condensateur variable couvre bien toute la bande.
- Placer un trait au marqueur sur le boîtier pour déterminer la position du potentiomètre tout les 10KHz.

Position tracée au marqueur Dessin définitif
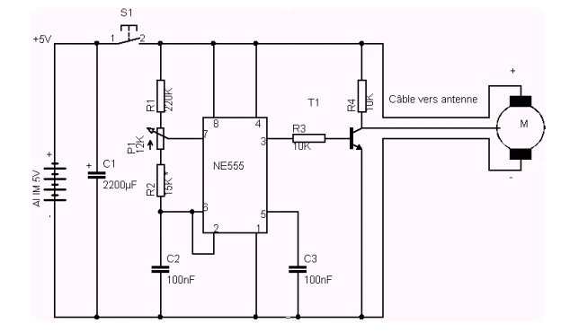
N.B. Il est impératif de
monter le switch après le
condensateur de découplage, car ce switch va servir
à couper les impulsions et
l'alimentation du moteur
dès que la bonne position est obtenue (la coupure
n'est pas brutale si le switch est placé avant).
Cela permet en réception de
ne pas se faire perturber par les flans raide des impulsions
générées par le
NE555, mais aussi en émission, éviter de perturber
le servo moteur et garantir
qu'il maintienne sa position., En modélisme le servo doit
rester alimenter
afin qu'il garde sa position mais ici, il n'y a pas de
contraintes mécaniques
extérieures et la boîte de réduction
est telle que l'axe du servo ne rique
pas de bouger en absence d'alimentation.
Il est évident que le tuning doit se
réaliser avec un minimum de puissance de sortie, afin de ne
pas perturber le
servo moteur, mais surtout et aussi pour
ne pas perturber les autres OM !
Ham Spirit oblige, L'avantage de cette technique, c'est que la
durée du
tuning est très courte voir inexistante vu la
présélection réalisée par
le
potentiomètre.
Capacité fixe
Après avoir
enroulé le coax, la capacité était
encore
insuffisante, j'ai alors enroulé une
deuxième
couche et connecté en parallèle sur le premier
coax.
Ici seule la capacité du
coax est exploitée. Il y a bien une composante inductive vu
le bobinage, mais
elle n'est pas gênante.

Réalisation
les condensateurs est d'un diamètre de 90mm. Les parties
inférieures
et supérieures du tube de 90mm sont fermées
à l'aide de bouchons de visite.
Pour accéder aux condensateurs, il suffit donc de
dévisser le bouchon.
Pour réaliser le raccord
entre le tube de 90mm et de
40mm , il nexiste pas de manchon de type axial. Ils sont
toujours désaxés.
A l'aide d'une scie cloche, percer le centre du
bouchon inférieur
à un
diamètre de 40mm. Deux manchons de 40mm sont
collés, l'un au dessus du
bouchon
et l'autre au dessous, afin de solidariser l'ensemble (bouchon de
90mm/tube de 40mm).

Il
est toujours envisageable de réaliser le servo
condensateur pour une capacité plus
importante
en ajoutant des armatures et profiter ainsi d'un usage multi-bande.
La précision du servo
devrait probablement être suffisante. Mais là
c'est à vous de jouer!
J'espère que ceci donnera envie de réaliser ce montage, à vos fers à souder!
73's et bon trafic en 40 m ou sur les autres bandes !
Contact:
on7nu@gmx.com